Art 114: Interactive Media and Design

Spring 2026 | Harrisburg Area Community College

Instructor: Rich Hauck, MPS

Sitemap

A sitemap is the blueprint to the website or application you are designing. It should be the starting point of any project, as your design's role should be framed around content and assisting in making content as easy to access as possible. After all, you can't design an interface without knowing the number of menus or the number of links required on each page.

From a business standpoint, developing a sitemap forces your client to consider how their content is organized and, in some cases, exposes how the project's scheduling will play out. During this phase, SEO could play a part in the naming conventions of certain sections.

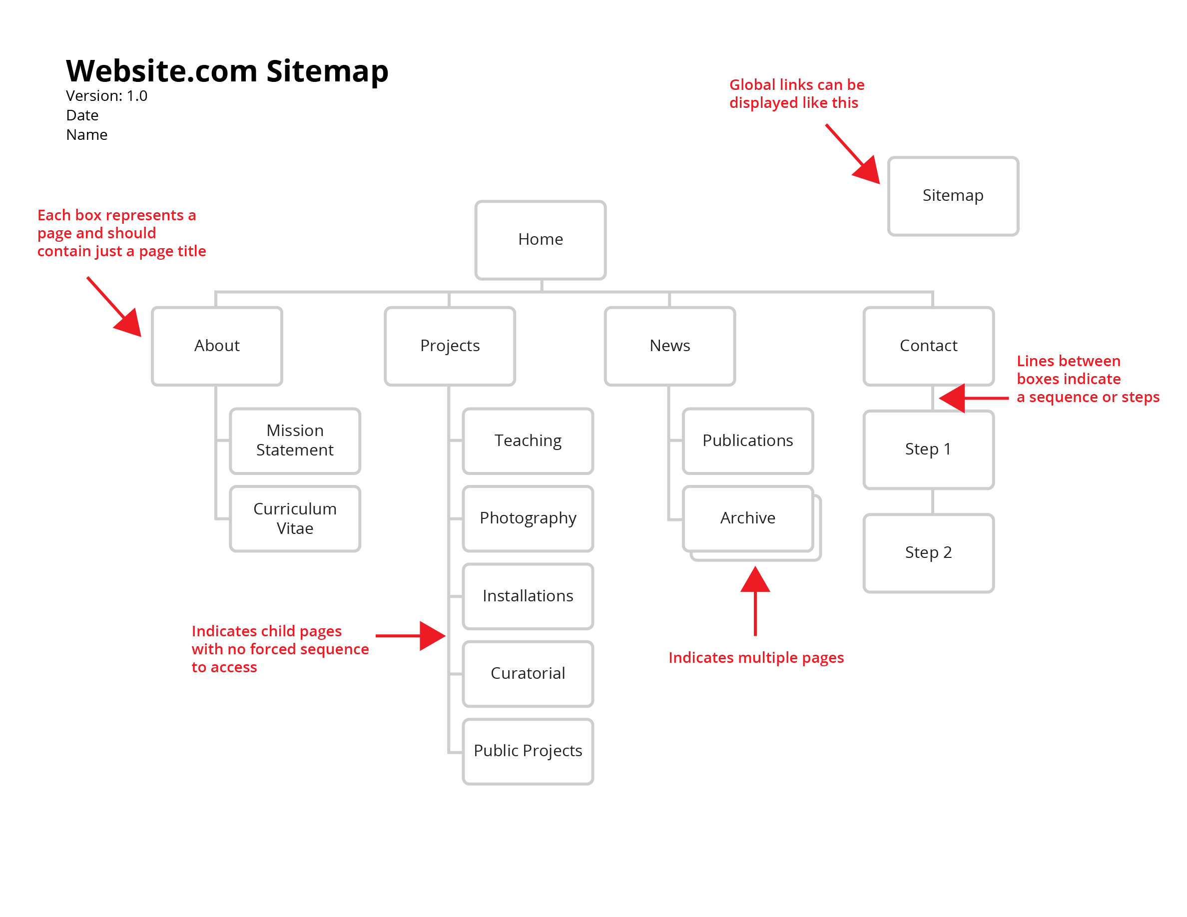
Here's a rough example of what a sitemap could look like:

sample sitemap

Plenty more examples can be found by doing a Google image search for "sitemap". It's important to develop your own boilerplate for this, but here's a few tips:

  • Keep it visually simple. Don't add lots of colors or shapes, but if you must, ensure there's a legend or key available to easily identify what's going on.
  • Add relevant data such as version number, date, the name of who created the document, the client, etc.
  • Trees should clearly identify the parent-child relationship, and consider using a layered icon (see "Archive", above) where lots of pages will be housed.